Best365官网
Toggle navigation
首页
通知公告
学院概况
学院简介
现任领导
机构设置
系室设置
师资队伍
动物科学系
动物营养系
蜂学系
草学系
水产系
办公室人员
专业简介
动物科学
草业科学
水产养殖
蜂学
人才培养
研究生教育
科学研究
科研概况
科研平台
科研动态
党建工作
组织机构
党建制度
理论学习
支部风采
社会服务
下载专区
教师专区
学生专区
财务与采购
廉洁文化
您的位置:
首页
/
招生就业
/
就业信息
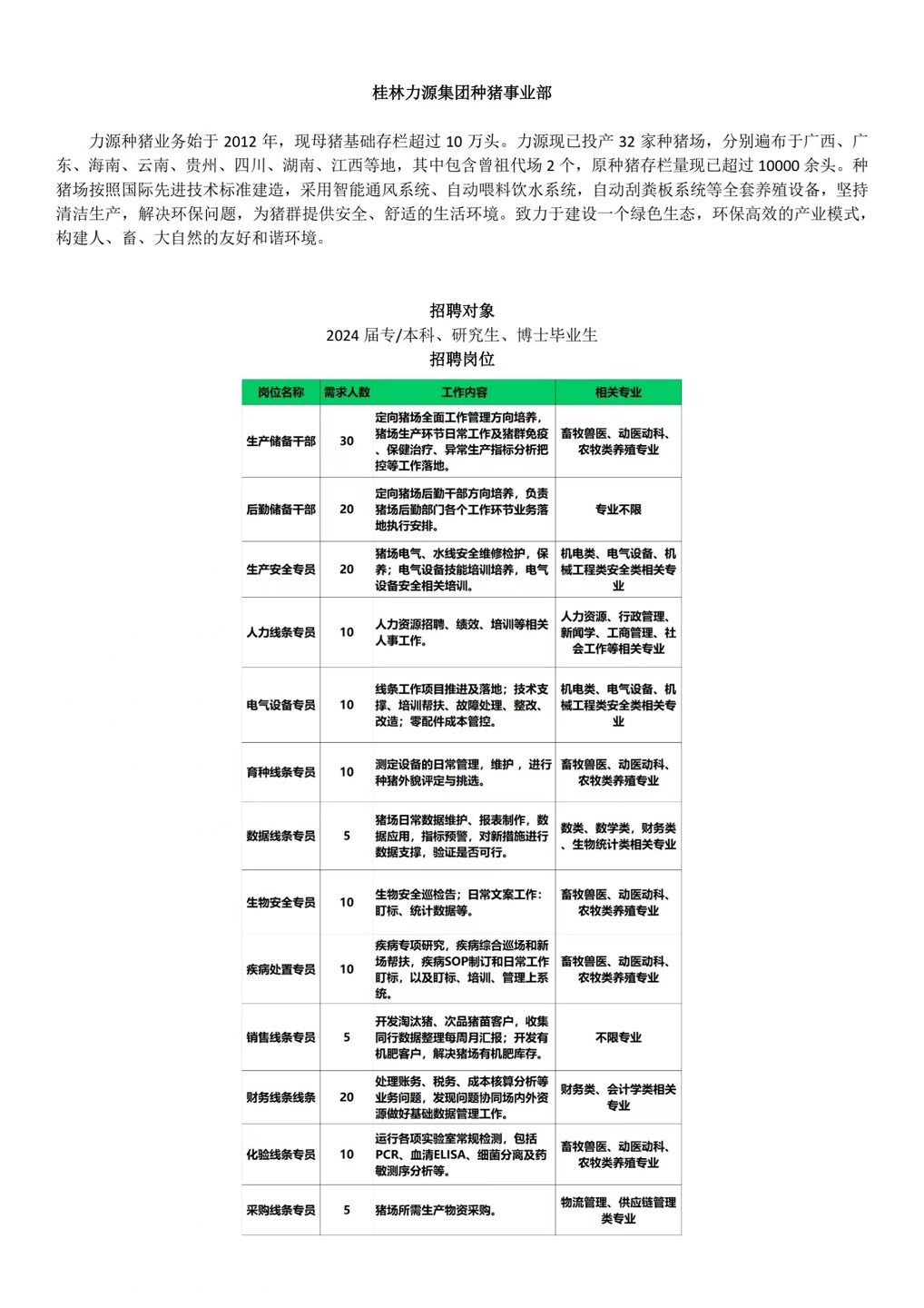
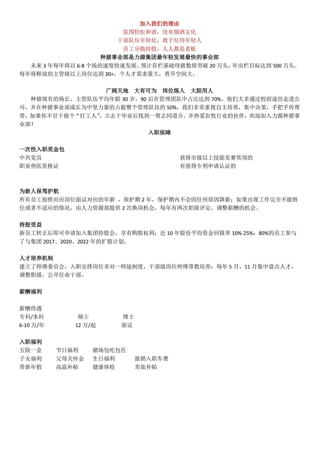
桂林力源集团种猪事业部秋招简章及宣讲会安排
2023-10-23 阅读数:1842
一、宣讲会安排
时间:2023年10月27日19点
地点:农学楼235室
二、企业招聘简章
桂林力源-种猪事业部秋招简章
热门文章
Best365官网关于举办畜牧行业专场招聘会的通知
优源牧业2024校园招聘简章
保定市大学生农业职业经理人招聘公告及校园宣讲安排
Best365官网举办2025届毕业生就业工作启动会暨牧原集团宣讲会
2024届毕业生畜牧专场招聘会在校举办
云南荟芸农业科技开发有限公司招聘公告
广东海大集团股份有限公司招聘简章及宣讲会安排
学院赴广西农牧企业开展访企拓岗、调研交流
广西扬翔股份有限公司校园招聘及宣讲安排
桂林力源集团种猪事业部秋招简章及宣讲会安排